RF-Generator 520 MHz 20 Watt

Für diesen Radiofrequenzgenerator brauchen wir einen Steuersender und 4 Verstärkerstufen. Als Steuersender verwenden wir den Mikrowellensender 2. Zur Verstärkung des von dem Steuersender gelieferten Signals werden die Verstärkerstufen hintereinander geschaltet.

Der Mikrowellensender wurde an die Frequenz angepasst indem eine Spule mit einem Durchmesser von 12 mm verwendet wurde. Die Spule besteht aus einem versilberten Kupferdraht mit 0,5 bis 1 mm Durchmesser. Mit der im Bild sichtbaren zweiten Spule (Kupferlackdraht ca. 0,5 mm Drahtdurchmesser) wird die erste Verstärkerstufe angekoppelt. Die Stärke der Kopplung kann durch Verbiegen dieser Spule eingestellt werden. Je dichter diese beiden Spulen nebeneinander liegen desto fester die Kopplung. Prinzipiell ist es wünschenswert einen Steuersender so schwach wie möglich an den ersten Verstärker anzukoppeln weil diese erste Verstärkerstufe auf den Steuersender zurückwirkt. Das heißt, daß wenn man an der Verstärkerstufe Einstellungen vornimmt, diese Einstellungen auch den Steuersender beeinflussen und sich so seine Frequenz verschiebt. Zusätzlich wurden gegenüber dem Schaltplan die beiden Enden der Spule mit einem Schwingkreiskondensator verbunden (Trimmer 0,5 Pikofarad bis 3,5 Pikofarad), mit dem die Frequenz des Steuersenders eingestellt werden kann.

Die erste Stufe ist dem Datenblatt von Mitsubishi für den Transistor 2SC 3019 entnommen. Wir haben für diese Verstärkerstufe allerdings den Transistor 2N 3866 verwendet, der leichter erhältlich ist. Prinzipiell kann auch ein BFR 96 verwendet werden.

Schaltplan

 

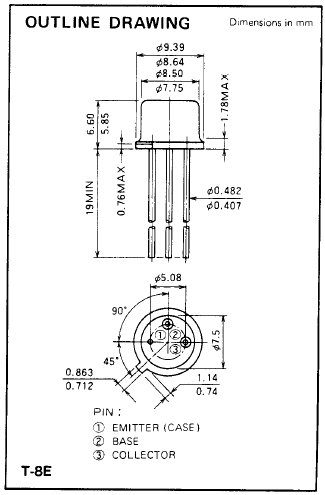
Anschlußbelegung des 2SC 3019

 

 

Anschlußbelegung von 2N 3866 und BFR 96

 

Die zweite Verstärkerstufe ist dem Datenblatt von Mitsubishi für den Transistor 2SC 2131 entnommen. Wir haben auch hier den Transistor 2N 3866 verwendet, der mit einem Kühlstern versehen werden sollte.

Schaltplan

 

Anschlußbelegung des 2SC 2131

 

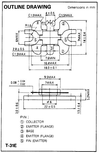
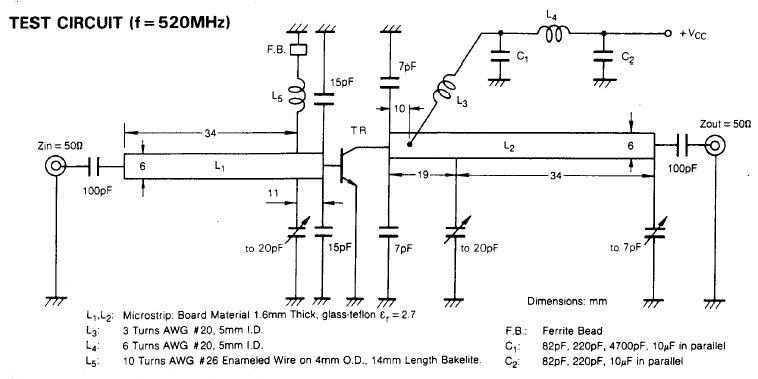
Die dritte Verstärkerstufe ist dem Datenblatt von Mitsubishi für den Transistor 2SC 3021 entnommen. Den Aufbau dieser Verstärkerstufe haben wie hier ausführlich beschrieben.

Schaltplan

 

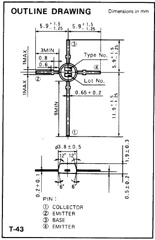
Anschlußbelegung des 2SC 3021.

 

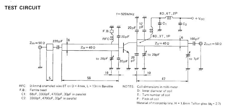
Die Endstufe ist dem Datenblatt von Mitsubishi für den Transistor 2SC 2695 entnommen.

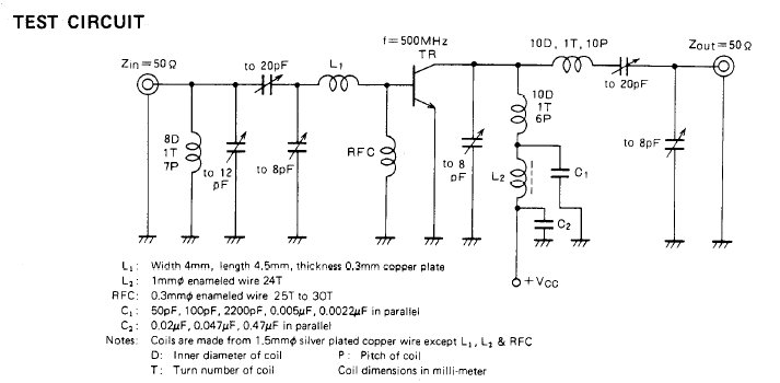
Schaltplan. Die drei Streifenleiter werden mit den im Schaltplan angebenen Abmessungen (Angaben in mm) hergestellt. Wie das gemacht wird, ist in der Schaltung für den 2SC 3021 beschrieben.

 

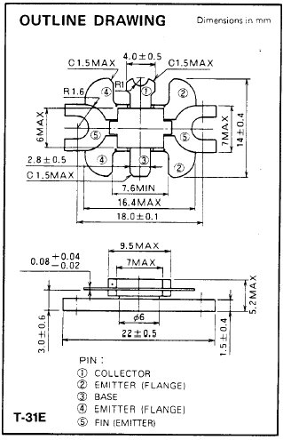
Anschlußbelegung des 2SC 2695.

 

Alle Verstärkerstufen und der Steuersender werden mit doppelseitig kupferbelegtem Platinenmaterial hergestellt wobei die untere Kupferfläche mit Masse (-) verbunden wird. Alle Verstärkerstufen werden auf eine Kühlfläche geschraubt, wobei die Transistoren 2SC 3021 und 2SC 2695 direkt auf die Kühlfläche geschraubt werden. Dazu können entweder Gewinde in die Kühlfläche geschnitten werden oder nach dem Bohren der Löcher auf der Unterseite Muttern zur Befestigung der Schrauben verwendet werden. Zur besseren Wärmeableitung kann man zwischen Transistor und Kühlfläche Wärmeleitpaste aufbringen.

 

Gesamtansicht des Radiofrequenzgenerators.

 

Der Steuersender und die ersten beiden Verstärkerstufen, hier mit jeweils einem 2N 3866 aufgebaut.

 

Zwei Endstufen mit je einem 2SC 3021 (unten) und 2SC 2695 (oben).

 

Die Verbindung zwischen zwei Verstärkerstufen ist in diesem Fall durch eine direkte Drahtverbindung, also ohne Spulen hergestellt worden. Dazu wurde der Ausgang der einen Verstärkerstufe (rechts) mit dem Eingang der anderen Verstärkerstufe (links) verbunden (oberer blauer Draht). Der untere blaue Draht verbindet als Rückleitung die Masse (-) der beiden Stufen. Beide Drähte sind gleich lang.

 

Die Verbindung zwischen den letzten zwei Verstärkerstufen. Der dritte nach unten führende Draht hat mit der Kopplung nichts zu tun, er ist die Plusleitung zur Verstärkerstufe die hier über eine Diode geführt wird damit der Transistor bei der Verpolung der Betriebsspannung nicht zerstört wird. Die vier Verstärkerstufen werden mit 12 bis 13 Volt Gleichstrom betrieben. Der Steuersender kann mit dem Strom aus einem Funktionsgenerator betrieben werden (siehe auch Elektrische Wirkung auf die Nerven) und arbeitet mit Spannungen von 5-12 Volt. Zum Betrieb muß eine Antenne an den Radiofrequenzgenerator angeschlossen werden damit die Transistoren nicht durch Überlastung zerstört werden. Die Antenne kann aus einem Stück Draht (15 bis 20 cm) bestehen.

Das Abgleichen von Radiofrequenzgeneratoren wird hier beschrieben.

http://www.totalitaer.de